2021年9月18日土曜日

ES9028PROを使ったDACの設計と製作

ESS社のES9028PROを1個使ったオーディオ用DACを作りました。

ESSのDACというとフラッグシップES9038PROが注目されがちですが、ES9028PROは9038PROとほぼ同じ仕様で出力電流だけが1/4となっており、回路設計がやり易いのが嬉しいところです。今回は簡単な非同期のSlave modeで動かしています。


ケースにはタカチのYM-250を2個使いました。



DACの回路は全て上段のケースに入っています。

下段のケースは電源用です。2個のトロイダルトランスを使い、LM317/337で安定化した3系統の電源(±18V, +7V)を出力します。



入力はHDMIケーブルを使った差動I2S, USB, 光、同軸の4系統です。

出力は、ケース背面にある3ピンXLRの差動ライン出力と前面の4ピンXLR差動ヘッドホン出力の2系統を切り替えられます。シングルエンド出力の端子はありません。



メイン基板
メイン基板の回路図(大きいサイズはこちら

メイン基板

このメイン基板だけは4層基板です。本当はもっといろいろ付け加えたい部分もありましたが、基板代を安くあげるためにコンパクトにまとめました。後に出てくるレギュレータ基板をこのメイン基板に立てて取り付ける仕様としたことも面積削減に寄与しました。

・入力

以前作ったネットワークプレーヤーの出力と互換性のある、HDMIコネクタを流用した差動I2S入力を備えているのがこの基板の最大の特徴と言えるかもしれません。HDMIコネクタから来るLVDSをシングルエンドのI2S信号に変換してUSB由来のI2Sと切り替える回路が載っています。
I2Sの切り替えには74HC157などのマルチプレクサを使うのが一般的だと思いますが、ICをできるだけ増やしたくないのと、74HC157のピン配列が使いにくいので今回は却下しました。代わりに、DS90LV048(LVDS-CMOS変換IC)とADuM140(USBからのI2S信号に入れたデジタルアイソレータ)のイネーブルピンを使ってI2Sを切り替えています。分岐部からお互いのICまでの配線がスタブになってしまうのでここを最短で配線するよう気をつけました(まあ、I2Sの周波数なら多少スタブがあろうが問題ないでしょうが...)。

SPDIF入力は光と同軸の2系統を備えています。ES9028PROは複数系統のSPDIFを直接受けられるので、SPDIFまわりの回路はほとんど何も考えずシンプルにできます。
とはいえ、同軸受けのアンプ(74LVC2GU04)や光レシーバの電源をおろそかにするとジッタ増加の原因になる可能性もある※ので、パスコンはしっかり盛って対策しています。
(※ICのpropagation delayが電源電圧に依存するため)

・クロック

ES9028PROのクロックにはAbraconのABLNO(100MHz)を使いました。低ジッタを売りにした発振器です。

・ボリューム

ボリュームはDAC ICの内蔵デジタルボリュームです。32bit動作ですから50dBくらい絞っても音質的な問題はないと思っています(少なくともテキトーなアナログボリュームよりはマシ)。実際の私の使用条件は-20~-30dB程度なので余裕です。

・電源

NJM2863, LT3045, ADP1713, 自作レギュレータ基板を使い分けています。
今回はポリマータンタルコンデンサをあちこちに使ってみました(回路図中のPolymer Ta. E. と書いてある部分)。
デジタル電源は割り切ってMLCCも多用しています。

・アナログ部

アナログ部は、DAC ICの出力電流をオペアンプとバッファICでI/V変換してそのまま出力とするシンプルな回路です。ES9028PROの4パラ出力電流は約15mAppですから品種を適切に選べばオペアンプ単体でもIV変換できますが、今回はこのIV変換部がヘッドホンアンプも兼ねることからパワーに余裕が欲しく、LME49600を付けました。
この構成だとLPFがショボいので高周波ノイズが気になるところで、10kHz正弦波を再生しながらスペアナで測定した結果が下図です。


黄色の線が測定結果、赤紫の線がDAC未接続時のノイズフロアです。1MHz以上でノイズフロアが上がっており、1.6MHzあたりと24.576MHzにピークが見えますが、最大でも1mV未満であり可聴域はキレイなので実用上問題ないと判断しました。
なお、これはヘッドホン端子での測定結果で、ライン出力にはこの状態から追加でLPFがかかることになります(後述)。


レギュレータ基板
アナログ用正負電源基板の回路図

DAC ICの出力を受けるオペアンプとバッファの電源は凝った仕様です。いわゆるJung/Diddenのレギュレータを、部品の入手性を考慮してマイナーチェンジしたものです。

定電流回路と基準電圧生成回路のLEDがキレイですね(ケースを閉めたら全く見えませんが)。



出力切替基板
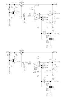
出力切替基板の回路図

ヘッドホン出力とライン出力を切り替える基板です。切替自体はロータリースイッチを使って完全にハードウェア的に行われますが、リレーに電源を供給するレギュレータのイネーブル端子はマイコン制御されており、電源投入から3秒間はスイッチ操作にかかわらず出力が出ないようになっています。

上記の通りメイン基板のLPFが弱いため、ライン出力にはこの出力基板上でCRの簡単なLPFを入れています。ライン出力にはGNDに対して1.65VのDCオフセットが乗るので、DCアンプは接続できません。ヘッドホン出力にはGNDがないので、このオフセットは無関係です。

-----


組みあがった上段ケースの内部

出来上がってからいろいろとDACの設定を変更して試聴した結果、フィルタはfast roll-off minimum phase filter (デフォルトのまま)、PLL Bandwidth設定は最小の1に落ち着きました。

このDACは早速わが家のオーディオのハブとして活躍しています。



0 件のコメント:

コメントを投稿